来源:证券之星网站
2026-03-10 10:11:52
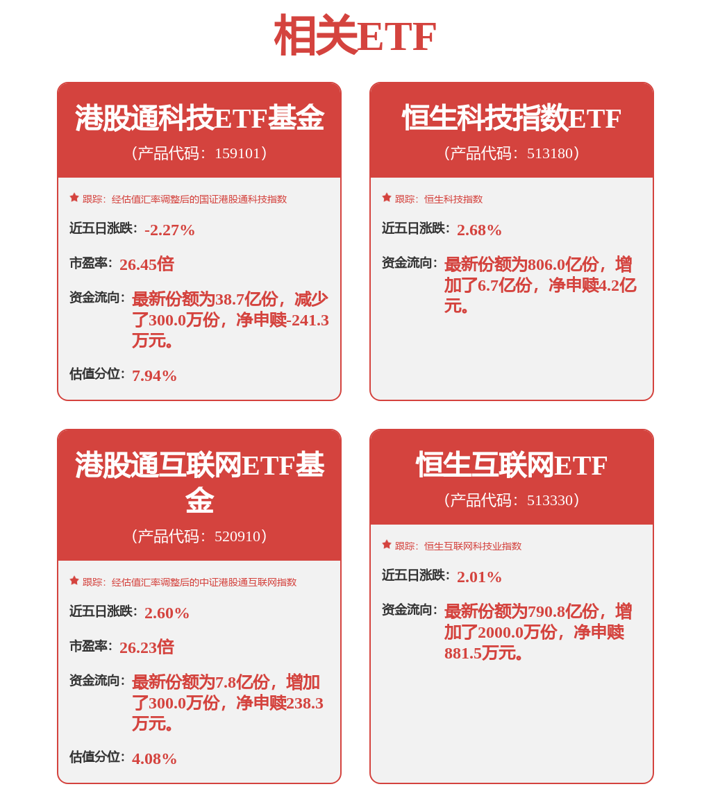
3月10日,随着外部扰动缓和,恒生科技重返5000点。港股互联网大幅反弹,阿里巴巴、哔哩哔哩、金山云、腾讯控股等股价涨超2%,恒生科技指数ETF(513180)、恒生互联网ETF(513330)二级市场价格高开高走。
连续5个月的调整后,港股互联网平台企业作为相对A股“稀缺”的成长方向,当前拥挤度和性价比已明显改善。前期受到“消费属性”拖累,部分公司如京 东等股价回到2024年8月,也就是本轮行情启动初期,悲观业绩被充分计价。
进入3月,互联网巨头财报落地,哔哩哔哩首次盈利、京 东AI模型赋能零售、百度云收入占比超四成,互联网巨头AI布局进入收获期,回归“科技属性”,也为估值增加成长弹性。
投资工具,除了恒生科技指数ETF(513180.SH),也可以重点关注恒生互联网ETF(513330.SH),在上海证券交易所上市,A股投资者可以0门槛参与。该ETF被动跟踪恒生互联网科技业指数,持仓透明、风格不漂移,全面覆盖在港股上市的互联网、传媒头部公司,包括未在港股通范围内的AI标的:百度集团-SW、京 东集团-SW、网易-S、万国数据-SW。

证券之星网站
2026-03-10
证券之星网站
2026-03-10
证券之星网站
2026-03-10
证券之星网站
2026-03-10
证券之星网站
2026-03-10
证券之星网站
2026-03-10
证券之星资讯
2026-03-10
证券之星资讯
2026-03-10
证券之星资讯
2026-03-10