来源:证券之星网站
2026-03-06 14:56:48
3月5日,算力租赁板块午后快速拉升,宁波建工、拓维信息、协鑫能科、航锦科技等多股涨停。热门ETF中,同类费率最低创业板人工智能ETF华夏(159381)午盘一度翻红,同类费率最低一档云计算ETF华夏(516630)拉升冲高,截至14:49,涨0.58%。
消息面上,3月5日,“算电协同”首次被写入 《政府工作报告》,明确将其列为新基建工程,并提出“实施超大规模智算集群、算电协同等新基建工程,加强全国一体化算力监测调度,支持公共云发展”的要求。国务院研究室副主任陈昌盛表示,AI的尽头是能源,我们要用好我们国家电网体系的优势,进一步实施建设超大规模的智算集群和算电协同这样的新型基础设施建设,从技术上要进一步支持提升大模型能力和算力能力,多路径多路线布局具身智能、世界模型等。
中信证券研报指出要重视国产算力投资机遇,Token爆炸增长本质上反映出AI推理需求的指数级扩容,而国产算力凭借着成本优势及不断完善的生态,有望在基础设施层逐步占据主导。国务院研究室将算电协同定位为AI硬件底座核心,标志其从行业共识上升为国家战略。算电协同依托电网优势统筹智算与电力供给,直击AI高能耗痛点,兼顾算力供给与电网发展,长期利好算力基建、电网调度等产业链。
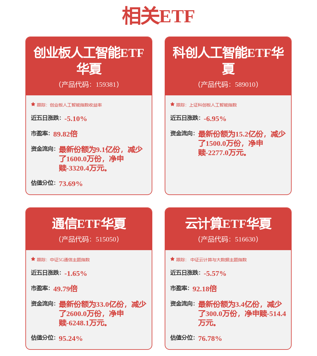
算力相关ETF:
云计算ETF华夏(516630)聚焦国产AI软硬件算力,计算机软件+云服务+计算机设备合计权重高达83.7%,deep seek、AI应用含量均超40%。场内综合费率仅0.20%,位居同类最低。场外联接(A类:019868;C类:019869);
创业板人工智能ETF华夏(159381):跟踪指数的一半权重集中在光模块CPO板块,另一半权重覆盖AI软件应用领域,形成“硬件+应用”的均衡布局。前10大权重股为中际旭创(13.30%)、新易盛(11.85%)、天孚通信(10.76%)、润泽 科技、蓝色光标、协创数据、昆仑万维、北京君正、网宿科技、润和软件。目前基金规模近20亿元,场内综合费率仅0.20%,为同类最低,适合追求高弹性、看好AI+主线的投资者。场外联接(A类:025505;C类:025506)。

证券之星网站
2026-04-14
证券之星网站
2026-04-14
证券之星网站
2026-04-14
证券之星网站
2026-04-14
证券之星网站
2026-04-14
证券之星网站
2026-04-14
证券之星资讯
2026-04-14
证券之星资讯
2026-04-14
证券之星资讯
2026-04-14