|
投教
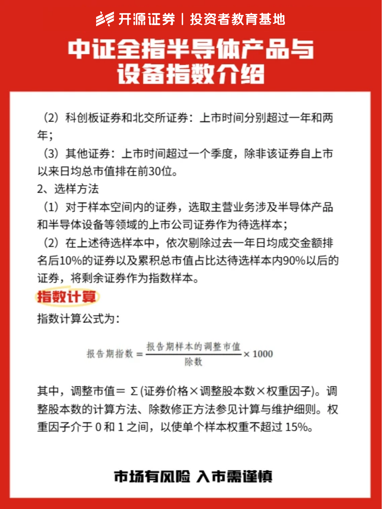
一篇读懂中证全指半导体产品与设备指数
来源:
开源证券投教
2026-01-26 11:14:11
相关个股
更多关联个股
相关阅读
北交所知识问答 | 指数编制篇 北证50成份指数(三)
开源证券投教
2026-01-30
北交所知识问答 | 指数编制篇 北证50成份指数(二)
开源证券投教
2026-01-29
一篇看懂中证医疗指数
开源证券投教
2026-01-28
北交所知识问答 | 指数编制篇 北证50成分指数(一)
开源证券投教
2026-01-28
一篇看懂中证申万有色金属指数
开源证券投教
2026-01-28
防非指南 | 冒用基金管理人名义诈骗升级
开源证券投教
2026-01-28
特别推荐
白酒板块最新反馈来了!
证券之星资讯
2026-01-30
股价回暖难掩经营困局:金种子酒连亏未止,募投项目“跳票”,核心高管频出走
证券之星资讯
2026-01-30
60万吨新项目投产后陷亏损,行业寒冬下森林包装2025净利下降超六成
证券之星资讯
2026-01-30
首页
股票
财经
基金
导航